SVARFORUM.cz - forum o svářečkách a svařování


Chcete-li přispívat do fóra, musíte se zaregistrovat !


Navštivte také:      SVAR INFO
Reklama na SVARFORUM

Nejste přihlášen(a)

SVARINFO - magazín o praktickém svařování


#1 27-03-2013 20:38:23

JuroOO
Člen
Registrovaný: 11-12-2011
Příspěvky: 80

homemade inverotor

Zdravím. potreboval by som pomocť s jednou vecou. Postavil som si inverotor podla návodu v A-Radiu, (invertro p. Skrivánka). Invertor ide akurát sa sním nedá zvárať. Napätie naprázdno 90V, tlmivka 40uF. Oblúk sa nedá udržať, elektroda sa lepí..Skúšal som všetky typy aj hrúbky elektrod....Potreboval by som nejkaé rady v čom by to mohlo byť

Dakujem

Offline

 

#2 28-03-2013 07:02:01

bobobo
Člen
Registrovaný: 20-08-2009
Příspěvky: 4461

Re: homemade inverotor

Musíš vyhledat zde na foru . Jeden člověk to stavěl a upravil . Je zde celý postup uvedení do chodu . Nejprve bych zkoušel tvrdost zdroje , zda spíná relé softstartu no a potom zpětnou vazbu , jestli spíše neubírá , než přidává při zatížení .

Offline

 

#3 28-03-2013 08:19:36

Blažena
Člen
Místo: Iron Mountains
Registrovaný: 25-08-2012
Příspěvky: 196
Web

Re: homemade inverotor

tlumivka 40uF?


Gama 1900, OMI 206, Gama 190L

Offline

 

#4 28-03-2013 08:47:47

bobobo
Člen
Registrovaný: 20-08-2009
Příspěvky: 4461

Re: homemade inverotor

Taky rada .

Offline

 

#5 28-03-2013 09:48:00

JuroOO
Člen
Registrovaný: 11-12-2011
Příspěvky: 80

Re: homemade inverotor

Ved viete čo som myslel 40uH

Offline

 

#6 28-03-2013 09:52:22

JuroOO
Člen
Registrovaný: 11-12-2011
Příspěvky: 80

Re: homemade inverotor

bobobo napsal(a):

Musíš vyhledat zde na foru . Jeden člověk to stavěl a upravil . Je zde celý postup uvedení do chodu . Nejprve bych zkoušel tvrdost zdroje , zda spíná relé softstartu no a potom zpětnou vazbu , jestli spíše neubírá , než přidává při zatížení .

No relé spína určite kedže na ýstupe je tých 90V.. Ako odmeriam tvrdosť zdroja? Teda viem ako sa meria pri lab. zdrojoch ale na invertore si to neviem predstaviť...(Myslíš že postupne pridávať prúd a meriať napätie?) Ako odmeriam spätnú väzbu? Viem že sú tomožno banálne otázky ale ja som neni velký odborník ....

Offline

 

#7 28-03-2013 10:54:52

bobobo
Člen
Registrovaný: 20-08-2009
Příspěvky: 4461

Re: homemade inverotor

Víš dávat takovéto rady se dá jen někomu , který má alespoň potuchy o problému . Stáhni si alespoň znovun ten invertor zde na stránkách a postupuj podle návodu . jelikož jako nic není ideální , tak jeden člen fora ho postavil též , zjistil problémy , změnil hodnoty některých součástek a uvedl invertor do chodu . Nepam,atuji si a nemám zaznamenáne kdy a kde . Je ve tvém zájmu tento příspěvek vyhrabat a pro příště dát odkaz sem . No toto vskutku čas nemám .

Offline

 

#8 28-03-2013 11:49:49

JuroOO
Člen
Registrovaný: 11-12-2011
Příspěvky: 80

Re: homemade inverotor

Ako není som zas uplny lajk..Ja som ten príspevok našiel už dávno, ale nechcel som robiť zmeny ked povodne zapojenie išlo autorovi a zváral s tým..

http://www.svarforum.cz/forum/viewtopic … 51&p=2

Offline

 

#9 28-03-2013 14:11:51

Atlan
Člen
Registrovaný: 18-07-2011
Příspěvky: 1402

Re: homemade inverotor

Autorovi to zvycajne chodi to tak byva big_smile

Offline

 

#10 28-03-2013 20:15:35

pt.kbely
Člen
Registrovaný: 26-12-2011
Příspěvky: 885

Re: homemade inverotor

Zadal jste málo údajů. Někdo, kdo to stavěl  ještě přede mnou přišel na to, že jsou na řídící desce prohozeny klemy +U a -U, taky mu to nechtělo svařovat. Špatný softstart by se projevoval tak, že by necvaklo relé nebo by cvakalo v periodě cca 2 s. To byste snadno poznal. Při neseplém relé je napětí o cca 5V nižší. Ještě tam byl jeden problém, na jedné desce byly odpory se stejnými čísly, ale jinými hodnotami, dal jsem je tak, aby hodnoty odpovídaly ostatním hodnotám ve skupině. Ještě tam byl problém s kondenzátorem 1uF na výstupu, ten vyhořel, dal jsem 150nF.
Pak invertor fungoval v rozsahu cca 50A do 120A. Po dalších drobných úpravách není problém 25A až 155A, ale to už cucá ze sítě 25A.
1) Máte klemu na U/I? Na řídící desce se nastavuje mrtvá doba mezi pulzy, kolik máte nastaveno? Dal jsem 1us.
2) Jakákoliv svářečka špatně funguje, pokud je na výstupu větší kapacita, poslední musí být indukčnost, protože ta při přerušení proudu (škrtnutím elektrody) zapálí oblouk vyšším napětím a dále oblou stabilizuje, naopak kondenzátor napěťovou špičku ořízne, destabilizuje oblouk, protože nejdřív krade oblouku proud a pak se rychle vybije.
3) Nelíbí se mi těch udaných 90V. Pan Skřivánek píše 80 V, už si nepamatuji, možná tam bylo tak o 2V víc, nemáte tam zdvojovač napětí, nebo pomocný zdroj? Napětí by mohlo nakmitat, pokud by nebyl na výstupu 10k odpor. Pokud tam je, mohla by být závada na výkonový diodách, pokud by jedna větev šla do zkratu, druhá by dodala vyšší, ale měkké napětí. (Stejné diody se vyrábějí v různých variantách s různě zapojenými vývody.)
4) Pokud jste vyloučil předchozí, v úvahu by přicházel mezizávitový zkrat na primáru. Bylo by vhodné změřit proud ze zásuvky. Pokud máte osciloskop, tak bych při zapnutém invertoru přiblížil nap. sondu do blízkosti té řady ochranných kondenzátorů a čtyř 5W odporů- opravdu jen přiblížit bez doteku, zde by mělo být vidět jaká je šířka sepnutého pulzu oproti vypnuté- mrtvé době a měly by být kladné  i záporné  pulzy  podobné.  V režimu MMA naprázdno, musí jet invertor s plnou šířkou pulzu, zkrat nebo špatně nastavené ochrany se projeví zkrácením pulzů.

Offline

 

#11 28-03-2013 22:08:39

JuroOO
Člen
Registrovaný: 11-12-2011
Příspěvky: 80

Re: homemade inverotor

1) u/i myslíťe na antisticku? ten nemám osadeny. No možno to bude hlúpa otázka ale kde sa nastavuje deat time? Ja som myslel že je daný súčiastkami. nastavoval som len frekvenciu..
2) tomu celkom nechápem....tlmivkamá 40uH( čo by som mal skontrolovať?)
3) 90 či 80 je to len naprázdno...., podla pomeru vinutia, nie je tam žiadny zdvojovač ani pomocný zdroj. v diodách závada nie je.sú to tie čo tam má aj p.skrivánek
4) zkrat velmi velmi nepravdepodobný až vylúčený. Prúd zmeriam a dám vedieť. Antistick nemám osadený. Osciloskop nemám ...

Skúšal som to znova s inou tlmivkou. Bol viditelný obluk asi na 3 cm ale elektroda sa akoby netavila. Ak som priblížil elektrodu elektroda sa prilepila

Dakujem

Offline

 

#12 29-03-2013 12:06:50

Radim
Člen
Místo: Severní Morava
Registrovaný: 17-12-2008
Příspěvky: 4737

Re: homemade inverotor

Mně to připadá, že pokud není invertor zatížen, běží normálně, ale při pokusu o svařování, jak má dávat větší proud než takových 10 - 20 ampér, se z nějakého důvodu aktivuje ochrana proti přetížení  a ovládací obvod SG3525 potom invertor uspí. takže jako by byla chyba někde na trase Tr2 - D32,31 - až po příslušný vstup SG3525.
Druhá možnost je, že je nějaká vada v ovládání koncových IGBT a že IGBT spínají jen pár procent periody, i když z výstupů SG leze plná perioda. Takže chyba by potom byla někde na trase OUTA, OUTB pinů SG po vstupní elektrody výkonových IGBT tranzistorů. Jenže to by s velkou pravděpodobností  IGBT přecházely z vodivého do nevodivého stavu velmi pomalu a tudíž by vysokou výkonovou ztrátou velmi topily nebo rovnou okamžitě odešly.
Podle mně by to chtělo osciloskop a proměřit průběhy, pak by mělo být jasno, kde asi ta chyba je.

Offline

 

#13 29-03-2013 13:14:37

Atlan
Člen
Registrovaný: 18-07-2011
Příspěvky: 1402

Re: homemade inverotor

Odkial si Juroo

Offline

 

#14 29-03-2013 13:39:51

pt.kbely
Člen
Registrovaný: 26-12-2011
Příspěvky: 885

Re: homemade inverotor

2) tomu celkom nechápem....tlmivkamá 40uH( čo by som mal skontrolovať?)
-Z předchozího nebylo jasné kolik změn jste provedl, berte to jako všeobecné varování, ale ten 1uF na výstupu je třeba snížit dřív než to pořádně zatížíte.
S tou tlumivkou co uvádíte, by musel jít udržet oblouk, kdyby byla malá, oblouk by pískal ale vařit by mělo jít.
Ta délka oblouku je dost podstatný údaj, nemáte takových věcí trochu víc?
Takže jestli jsem to dobře pochopil, tak tuto ochranu proti podpětí tam nemáte?
http://www.svarforum.cz/forum/uploads/thumbs/3495_napeti.jpg

Jaký proud teče z invertoru při cca 0,5cm oblouku? Problém tedy je, že doba sepnutí SG3525 je krátká. Buď příliš brzo vypíná proudová ochrana, nebo je mrtvý čas moc dlouhý. A je třeba ho nastavit:
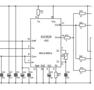
http://www.svarforum.cz/forum/uploads/thumbs/3495_sg3525.jpg

Základní frekvence je daná Rt a Ct (vývody 5 a 6) tedy cca 60kHz, trimr na Dt (vývod 7) má sice vliv na frekvenci, ale hlavně slouží  k nastavení mrtvého času  (Deadtime). P. Skřivánek nastavil 680ns (je to vyznačeno na schématu).  Já tak odvážný nejsem, nastavil jsem 1000ns (1us). Při moc krátkém času hrozí, že během zlomku s odejdou výk. tranzistory do křemíkového nebe a s cela  určitě sebou vezmou i pár dalších součástek okolo buzení a bez osciloskopu to pak bude pro Vás dost velký problém.
Je třeba nechat dostatečnou rezervu, protože při ohřátí křemíku se reakční doba prodlouží a jednotlivé série se mohou lišit. Podle Rt a Ct a Figure 3 (katalogové údaje) je doba sepnutí ½ vlny cca 8us, tj celá vlna 16us tj cca 60kHz.
http://www.svarforum.cz/forum/uploads/thumbs/3495_figure_3.jpg

Podle Figure 4 lze nastavit mrtvý čas bez osciloskopu, 1us odpovídá v tomto konkrétním případě cca 70 ohm.  Kolik tam máte nastaveno?

http://www.svarforum.cz/forum/uploads/thumbs/3495_figure_4.jpg

Editoval pt.kbely (29-03-2013 13:46:59)

Offline

 

#15 29-03-2013 15:02:02

Radim
Člen
Místo: Severní Morava
Registrovaný: 17-12-2008
Příspěvky: 4737

Re: homemade inverotor

tahleta proudová ochrana principiálně nemá vliv na dobu sepnutí.
příliš vysoký proud se přetransformuje trafem TR2, potom se usměrní diodami D31 a D32 a usměrněným proudem se někde nabije kondík, ten se mi nechtělo v té změti součástek hledat. Časová konstanta tady toho jevu musí být víc než 1 perioda, obvykle několik period, protože jinak dojde k nežádoucímu souběhu této havarijní regulace a běžné provozní regulace proudu či napětí dle požadované charkteristiky invertoru a tím k možnému rozkmitání. Obvod, ohmický odpor primáru výkonového  trafa TR1, případně ohmický odpor na sekundáru TR1 plus saturační napětí polovodičů na sekundáru plus určité předimenzování spínacích tranzistorů musí zaručit, že těch pár period, než zareaguje havarijní regulace - ochrana, spínací tranzistory přežijou.

Editoval Radim (29-03-2013 15:40:23)

Offline

 

#16 29-03-2013 17:42:23

pt.kbely
Člen
Registrovaný: 26-12-2011
Příspěvky: 885

Re: homemade inverotor

Radime, mluvíme o dvou rozdílných věcech, já o nastavení trimru u
SG, který JuroOO očividně nenastavil správně, protože nevěděl k čemu slouží. Tyto věci se mají nastavit dřív, než se řídící část spojí se silovou.
Samozřejmě, že neslouží k proudové ochraně, ale k základnímu nastavení správné funkce. Pokud je čas sepnutí  jedné dvojce tranzistorů 8us a na trimru bude nastaveno 500 ohm, bude Deadtime 5 us, svařovací proud určitě nebude nic moc. Takže pokud to zjednodušíme a zanedbáme reakční doby, bude na trafu za 1 periodu 16us napětí a 10us bude bez napětí, tak trafo dá určitě menší proud, než když bude bez napětí 2us.
Pochopitelně až bude jasné, že toto je nastaveno v rozumných mezích a na výstupu nebude očekávaný proud, bude vhodné změřit vstupy hradel tj. hodnotu Uref a to co jde z proudového trafa Tr2.
Reakční doba proudové pojistky, o které píšete je řádově jinde, proto při příliš malé výstupní indukčnosti a  současně zásahu proudové pojistky oblouk při určitých proudech píská, ale pokud invertor jede a neomezuje ho proudová nebo napěťová pojistka, pískat nebude, i kdyby trafo jelo v šířce pulzu 1:3.

Offline

 

#17 29-03-2013 18:56:52

JuroOO
Člen
Registrovaný: 11-12-2011
Příspěvky: 80

Re: homemade inverotor

Tak dám sem udaje ktoré som mohol zmerať kedže nemám klieštový merák..
Antistic ani druhý potenciometer neni osadený
Rt som nastavil na 70 ohmov( zmerať osciloskopom budem mať možnosť až po prázdninách)
Primárny prúd pri chode naprázdno je 0,41A
Napatie naprázdno sa zvažšilo na 102V
Pimárny prúd pri akom takom oblúku bol 1,5-2,5A, pri prilepení elektrody max 3A.

Ak máte najeké nápady čo by som mohol zmerať  bude to v možnostiach mojho multimetra sem s nimi, odmeriam a napíšem

Offline

 

#18 29-03-2013 19:48:23

Atlan
Člen
Registrovaný: 18-07-2011
Příspěvky: 1402

Re: homemade inverotor

Keby si radsej napisal odkial si, keby si bol z okolia Košic kludne prid, hodime to na osciloskop zatazime odporom a uvidi sa. TAkto to bude nahoda ze to niekto da dohromady.

Offline

 

#19 29-03-2013 20:05:05

JuroOO
Člen
Registrovaný: 11-12-2011
Příspěvky: 80

Re: homemade inverotor

som z okolia Trnavy....

Offline

 

#20 29-03-2013 20:15:17

Radim
Člen
Místo: Severní Morava
Registrovaný: 17-12-2008
Příspěvky: 4737

Re: homemade inverotor

Já bych řekl vytisknout si schéma a plošňák, odškrtat tam to, co nebylo zapájeno, třeba něco co chybí, to ovlivňuje.
Potom zkontrolovat každou součástku, jestli je zapájena dobře a má správné hodnoty, třeba někde ujel o řád nějaký odpor nebo tak nějak. A nakonec vzít schéma, odvodit, jaká by kde měla být napětí. Potom zapnout invertor , přirozeně se musí dodržovat všechna bezpečnostní opatření a invertor se nesmí při tom zničit, zkontrolovat, jestli ty napětí na těch místech skutečně jsou. A pokud nejsou, tak to nějak vysvětlit. A při trochu větší dávce štěstí by se nakonec na chybu mohlo přijít.

Co se týká Dead Time, podle mého názoru by se tady měl nadstavovat napevno podle katalogových údajů použitých spínačů plus nějaká rezerva.

Já jsem si stáhl z webu soubory toho invertoru invertor_brno.zip a tam je Rt 3k3, Ct 3n9 a odpor Rd pro nadstavení Dead time 110 ohmů. Podle datasheetu STMicroelectronics pro SG3525 z roku 2000 to odpovídá Dead time asi 1,8 mikrosekund  a kmitočet podle mých výpočtů asi 86 Khz

Editoval Radim (29-03-2013 20:16:44)

Offline

 

#21 29-03-2013 21:01:03

JuroOO
Člen
Registrovaný: 11-12-2011
Příspěvky: 80

Re: homemade inverotor

No ale to není ten invertor, Ten skrivankov sa volá invertor.popis.pdf

Offline

 

#22 29-03-2013 23:04:57

atishajn
Člen
Místo: NR kraj
Registrovaný: 30-05-2010
Příspěvky: 1416

Re: homemade inverotor

Ked ti to ide , a to ze nezvara je tam jedna chybicka ktoru uvadzas jednov indukcnostov ...

Offline

 

#23 30-03-2013 09:02:25

pt.kbely
Člen
Registrovaný: 26-12-2011
Příspěvky: 885

Re: homemade inverotor

Vařit se s tím nepokoušejte, protože je tam vážný problém (typuji v silové části) a nenechávejte to dlouho zapnutý.
Primární proud naprázdno bez napájecího zdroje mám 0,13A.
Napětí naprázdno bez pomocného zdroje mám 54V.  Řádově 1V mi může sundat další 10k odpor v pomocném zdroji. (Odpojil jsem přívod pomocného zdroje.)  Malé navýšení udělají zákmity a ochranné kondenzátory na výk. diodách. Poměr trafa mám 18:3 tj na výstupu je 320:18*3=53V + něco málo.

Vy máte poměr 18:4 tj. napětí na výstupu 320:18*4=72V + něco málo. Tedy bych tam čekal 75V max 80V (pokud Vám nechybí na výstupu zatěžovací odpor cca 10k).
Vyšší proud naprázdno znamená, že v silové části tečou velké proudy jen mezi indukčností a kapacitou s min činným odporem.
Navýšení napětí, které teď máte, signalizuje, že se zvýšil poměr zapnuto/vypnuto výk. tranzistorů.

Předpokládám, že invertor při běhu naprázdno nevydává žádný zvuk. Postupoval bych takto:
Pro jistotu
1/Pokud to napětí neměříte klasickým ručkovým měřákem (Avomet), ale máte multimetr
nemusí měřit správně, pokud je ve vf. poli nebo je na stejnosměrném napětí střídavá vf složka. Zkuste natáhnout kabely min 2m od invertoru (stačí i svářecí) přes 100 -1000 ohmový odpor připojit kondenzátor 1uF (dostatečným napětím) nebo větší a na něm změřit napětí. Pokud nemáte odpor tak nabíjejte kondenzátor přes diodu (nemusí být rychlá).
Ze zdvořilosti
2/ Změřte stejnosměrné napětí (pokud možno na stejném rozsahu měřáku) na velkých kondenzátorech C7, C8 (pokud máte tišťák nepřístupný, tak třeba na vybíjecím odporu 56k, nebo na výstupu usměrňovacího můstku. Mělo by tam být cca 320V.
3/Při vypnutém invertoru, odpojit výstupní výkonové diody a změřit jestli nemají zkrat na kostru nebo proražený přechod. Prověřil bych, jestli jsou sekundár a diody dobře zapojeny.

Editoval pt.kbely (30-03-2013 09:03:25)

Offline

 

#24 30-03-2013 11:41:32

JuroOO
Člen
Registrovaný: 11-12-2011
Příspěvky: 80

Re: homemade inverotor

Takže napätie na odpore 56k bolo 353V
Diody sú 100 percentne ok,
Zmeral som aj napätie z prúdového trafa bolo 14V
No výstupné trafo sa dosť hrialo aj ked bolo len naprázdno asi 3 min a bolo už teplé

Offline

 

#25 30-03-2013 13:03:55

Radim
Člen
Místo: Severní Morava
Registrovaný: 17-12-2008
Příspěvky: 4737

Re: homemade inverotor

JuroOO napsal(a):

No ale to není ten invertor, Ten skrivankov sa volá invertor.popis.pdf

Jj, už jsem si ho stáhl. Nevím, jak jsem došel k tomu předchozímu nesprávnému schématu.

Offline

 

Zápatí

O SvarFóru + Pravidla

Powered by PunBB

SVARFORUM diskusní fórum o svářečkách, svářečích a svařování kovů i plastů.
Ze skupiny SVARWEB - portál vašeho svařování.   2005 Notice: Use of undefined constant Y - assumed 'Y' in /DISK2/WWW/svarforum.cz/www/forum/footer.php on line 139  -  2025


Doporučujeme:  Dětské montérky a maskáče